首页
服务流程
服务架构
代理服务流程及时间节点
人员异动指引(增减员须知)
政策资讯
新闻日报
社保、公积金补缴情况汇总
全国各省市最低工资标准(2024年-持续更新)
全国社平工资标准
法律周报
服务与支持
专员联系方式
劳动争议案例分享
隐私声明
实用工具
养老待遇测算
pdf处理工具合集
银行卡归属地查询
轻松一刻
MiTV
Login
Menu
首页
服务流程
服务架构
代理服务流程及时间节点
人员异动指引(增减员须知)
政策资讯
新闻日报
社保、公积金补缴情况汇总
全国各省市最低工资标准(2024年-持续更新)
全国社平工资标准
法律周报
服务与支持
专员联系方式
劳动争议案例分享
隐私声明
实用工具
养老待遇测算
pdf处理工具合集
银行卡归属地查询
轻松一刻
MiTV
大白
Published on 2025-08-15
/
11 Visits
0
0
Share
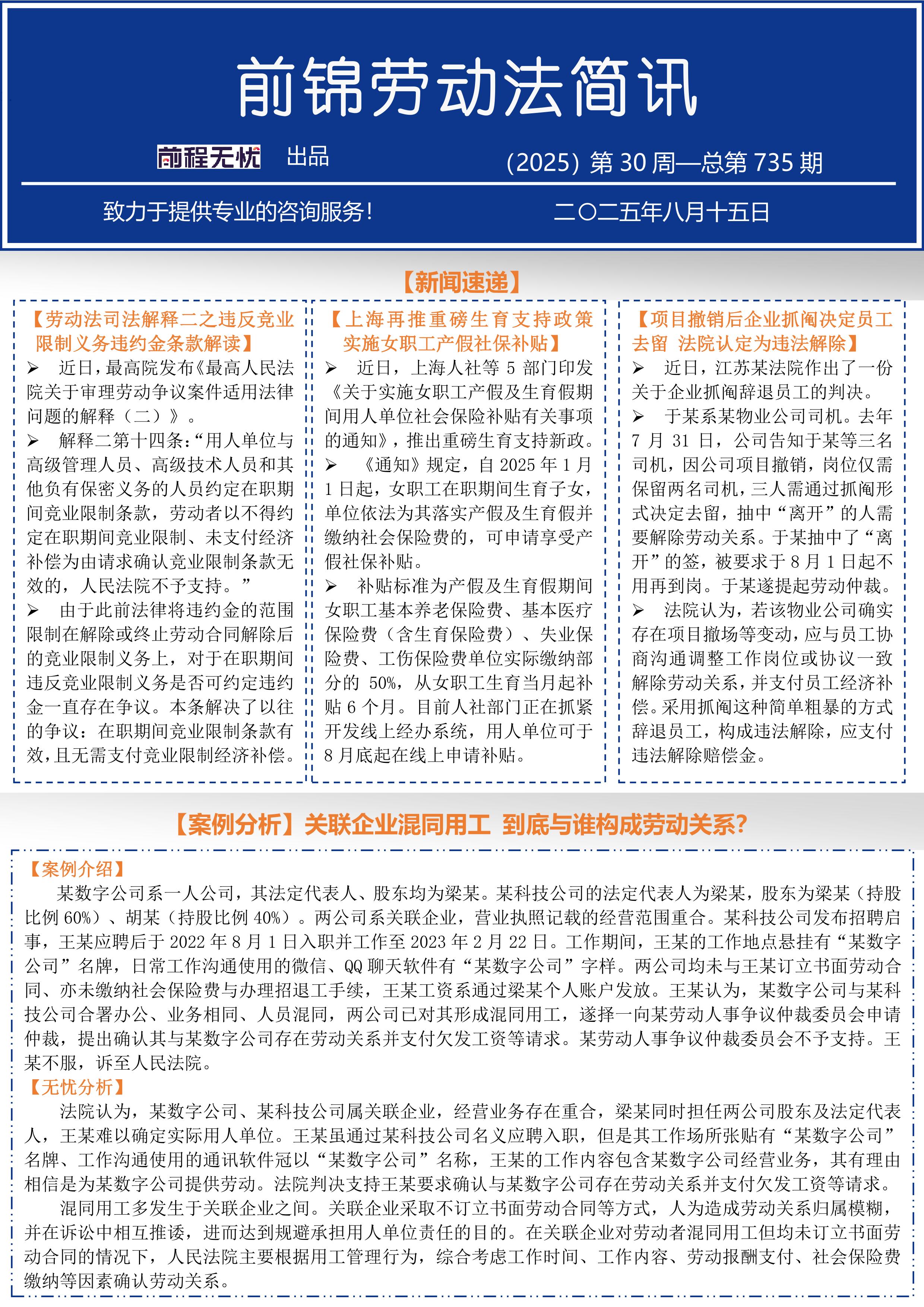
前锦劳动法简讯-(2025)第30周-总第735期
最高人民法院《劳动争议案件司法解释...
前锦劳动法简讯-(2025)第31...
Comment